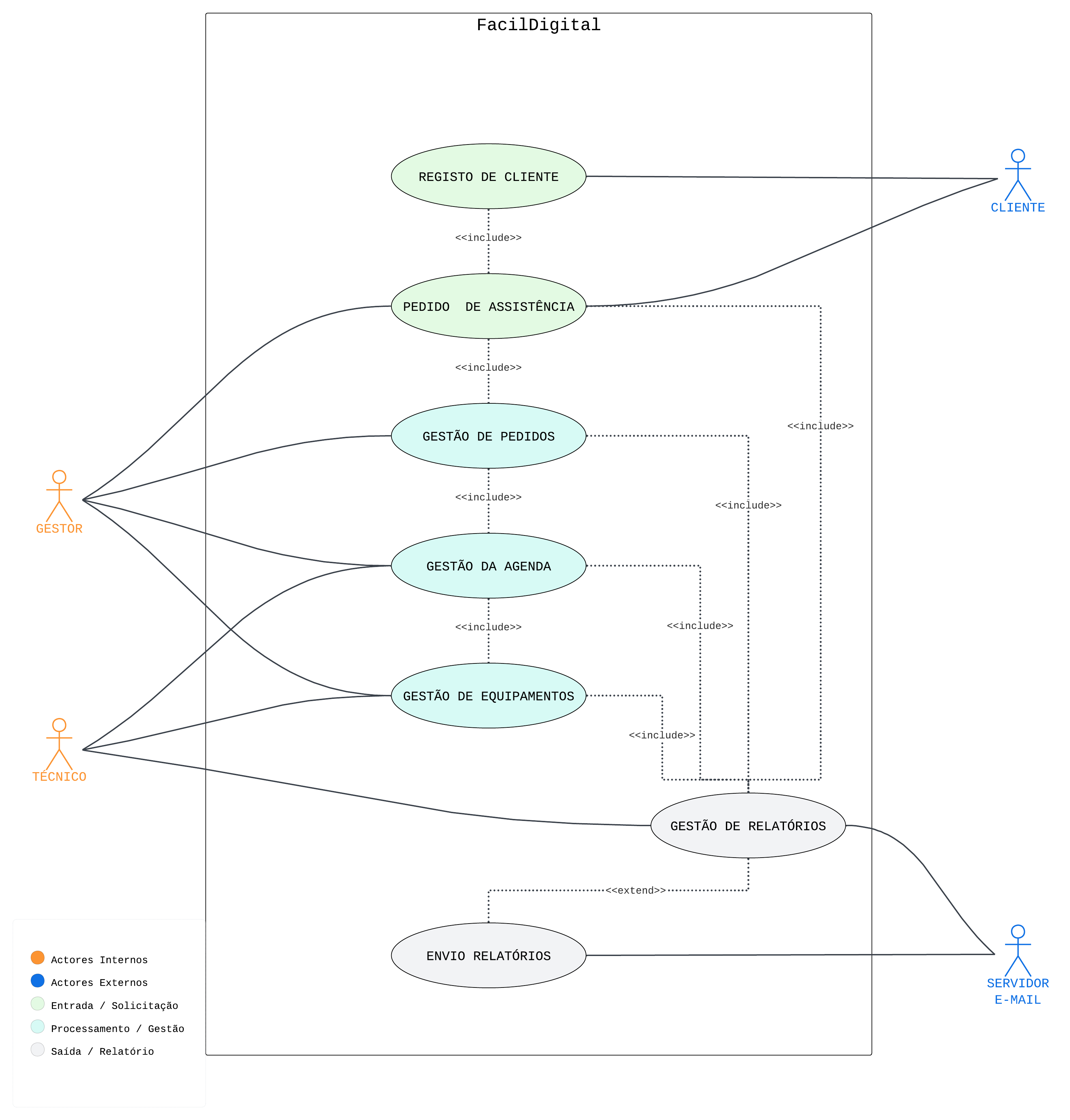
Diagrama UML

Diagrama UML da FacilDigital.

Diagrama UML da FacilDigital
⬇ Download Diagrama UML (PDF) ← Voltar à página inicial